Documentation Index
Fetch the complete documentation index at: https://manojjahgirdar.com/llms.txt
Use this file to discover all available pages before exploring further.
About
The financial research and analysis agent is focused on various genai use cases such as retrieval augmented generation, SQL retrieval, web search, summarization and text generation.Overview
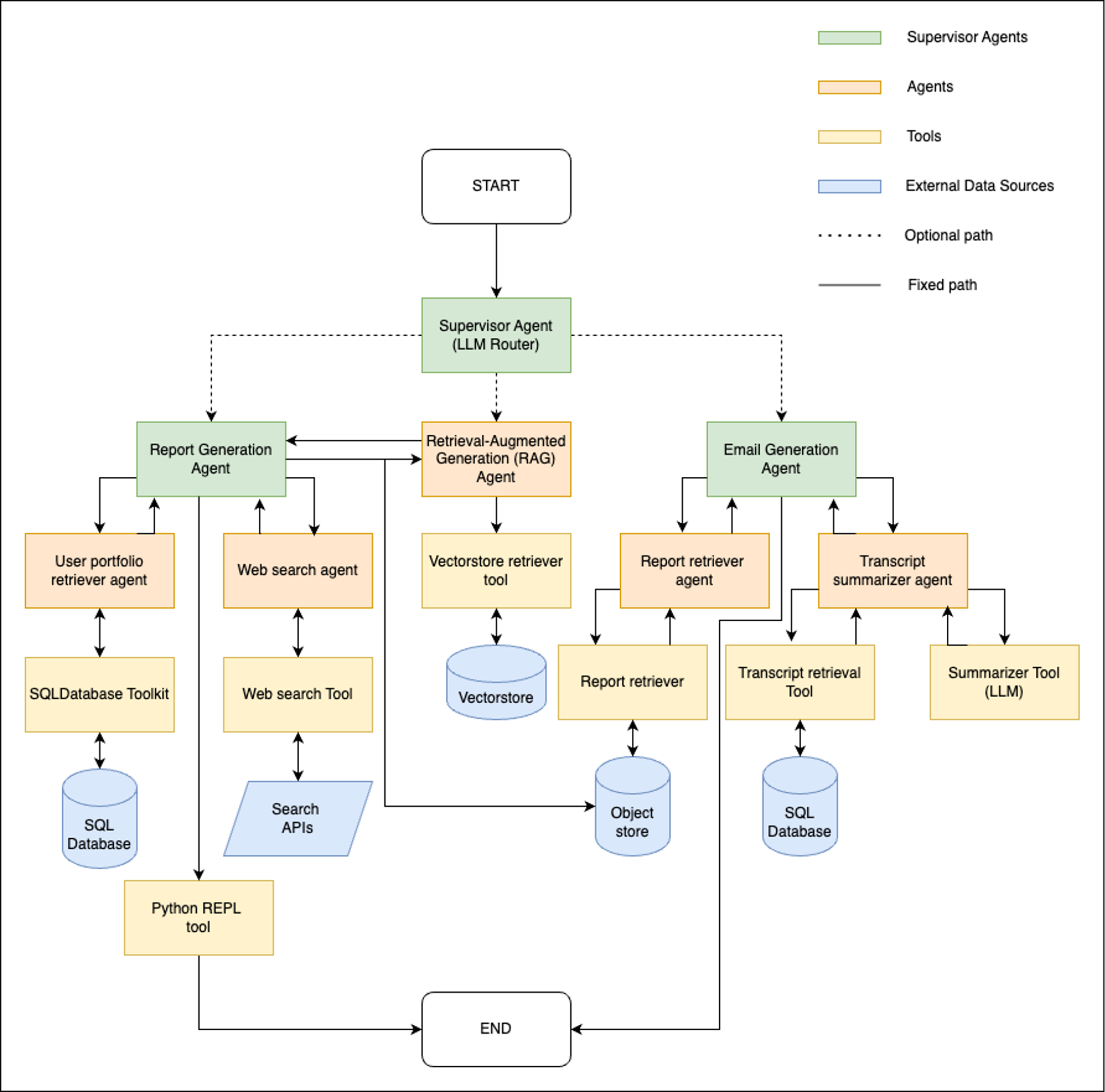
A financial advisor in a BFSI domain must go through various data points before meeting a client to provide advisory. The financial advisor will also spend time after the meeting with the client to summarize the key decisions that were suggested during the meeting. To improve the productivity of financial advisor with these tasks so that they can focus on high value task the financial research and analysis agent was developed.Architecture

Solution
- Pre-meeting report generation: The financial research and analysis agent can efficiently generate a detailed report for client’s portfolio by gathering data from multiple sources.
- Post-meeting MoM summarization: The financial research and analysis agent can summarize meeting transcripts and draft an email with minutes of meeting.
- Market & Financial Insights: The financial research and analysis agent can also provide PoV from Goldman reports (RAG) or get financial insights (Web Search).
Demo Link
GitHub Link
- N/A
Skills picked up
- Multi-agent orchestration with CrewAI
- AgentOps with LangSmith

